联系我们
|
微信
微信号:18601550789
扫一扫 联系我们
您好,欢迎访问防腐漆防腐涂料防腐油漆厂家官网!
186-0155-0789
网站首页
关于我们
企业文化
加入我们
销售网络
售后服务
物流配送
新闻中心
公司动态
行业动态
帮助支持
防腐油漆
产品选型
产品展示
海洋工程防腐涂料
能源工业防腐涂料
工业企业防腐涂料
市政设施防腐涂料
水工设备防腐涂料
化工设备防腐涂料
钢铁结构防腐涂料
服务案例
船舶制造
桥梁建造
能源工程
海洋工程
留言反馈
人才招聘
客户见证
在线留言
联系我们
产品展示
海洋工程防腐涂料
能源工业防腐涂料
工业企业防腐涂料
市政设施防腐涂料
水工设备防腐涂料
化工设备防腐涂料
钢铁结构防腐涂料
推荐产品
Intergard 740环···
Intergard 475H···
Intergard 345环···
Intergard 269环···
联系我们
邮箱:
275088867@qq.com
电话:
186-0155-0789
地址:
上海市宝山区联泰路63号3幢1111室
在线咨询
首页
>
产品展示
>
钢铁结构防腐涂料
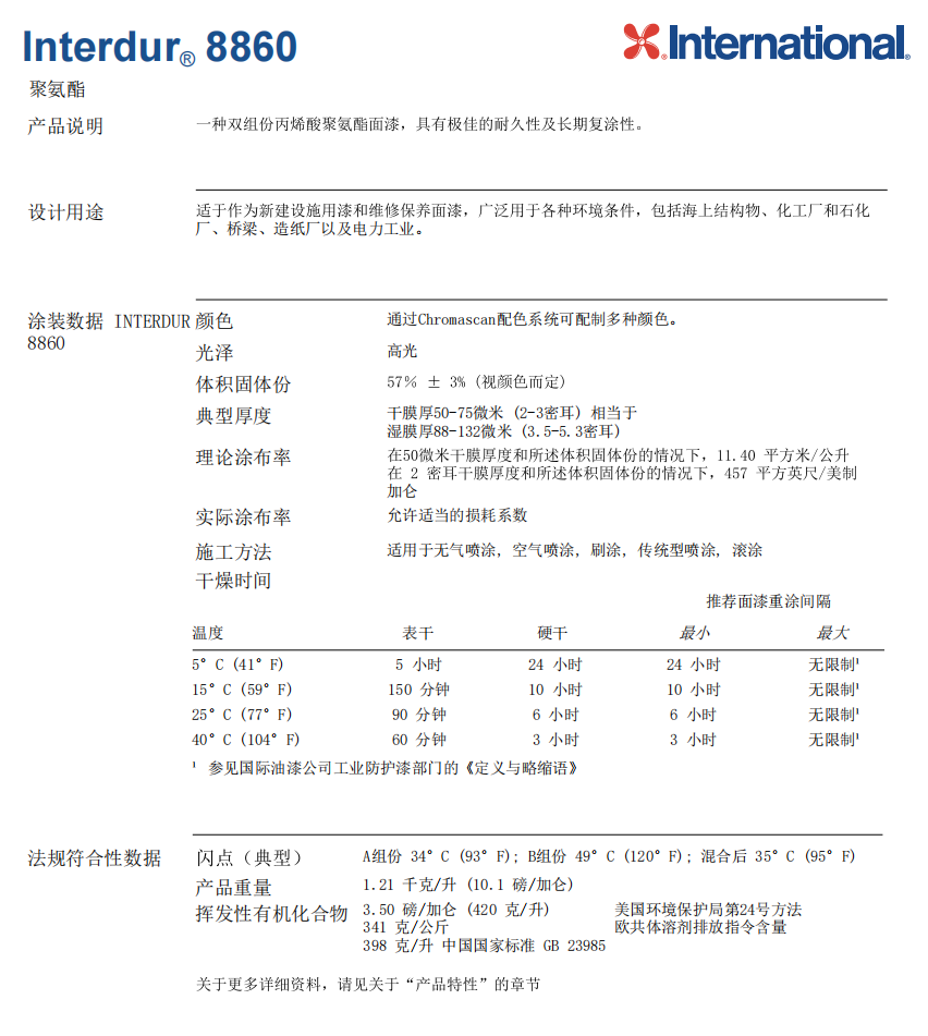
Interdur 8860丙烯酸聚氨酯面漆阿克苏诺贝尔
Interdur 8860丙烯酸聚氨酯面漆阿克苏诺贝尔
产品型号:Interdur 8860
型号简介:
Interdur 8860丙烯酸聚氨酯面漆阿克苏诺贝尔;Interdur 8860丙烯酸聚氨酯面漆是一种双组份丙烯酸聚氨酯面漆,具有极佳的耐久性及长期复涂性。Interdur 8860丙烯酸聚氨酯面漆适于作为新建设施用漆和维修保养面漆,广泛用于各种环境条件,包括海上结构物、化工厂和石化厂、桥梁、造纸厂以及电力工业。
咨询热线:
186-0155-0789
资料下载
产品介绍
上一篇:
Interdur8803增强型富锌底漆阿克苏诺贝尔
下一篇:
Intergard 251HS环氧油漆快干型环氧磷酸锌防锈底漆和中间漆
186-0155-0789
微信号:186-0155-0789
微信二维码